朗信互联

首页>>新闻动态> 如何做好巴西、东南亚的物流?
如何做好巴西、东南亚的物流?
发布时间:2019-10-26 17:55:55

2019年旺季的号角已经吹响!北美、欧洲市场涛声依旧,南美、东南亚等新兴市场也是一片火热~众多Wish商户在疯狂备货打包的时候,也在大声疾呼:

物流!

对于Wish Express海外仓和FBW海外仓的商户来说,海外仓高质量的服务能够有效保障物流时效;但对于直发商户来说,拥挤的旺季、各种计划外的状况……保障物流时效很难~

EPC合并订单服务和A+物流计划为Wish商户提供了优质的直发物流服务,尤其是“A+物流计划”,全面覆盖智利市场后,实现了比普通直发物流妥投时间缩短了10天以上的好效果~现在,A+物流计划继续拓展,这个月,将全面覆盖巴西市场、马来西亚市场。

A+物流计划巴西路向

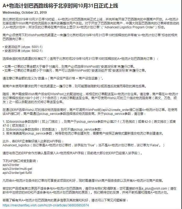
北京时间2019年10月31日早10时起,A+物流计划巴西路向正式上线,并向所有开启了巴西路向的中国商户开放。

如何做好巴西、东南亚的物流?点击获取Wish A+的秘密!

A+物流计划马来西亚路向

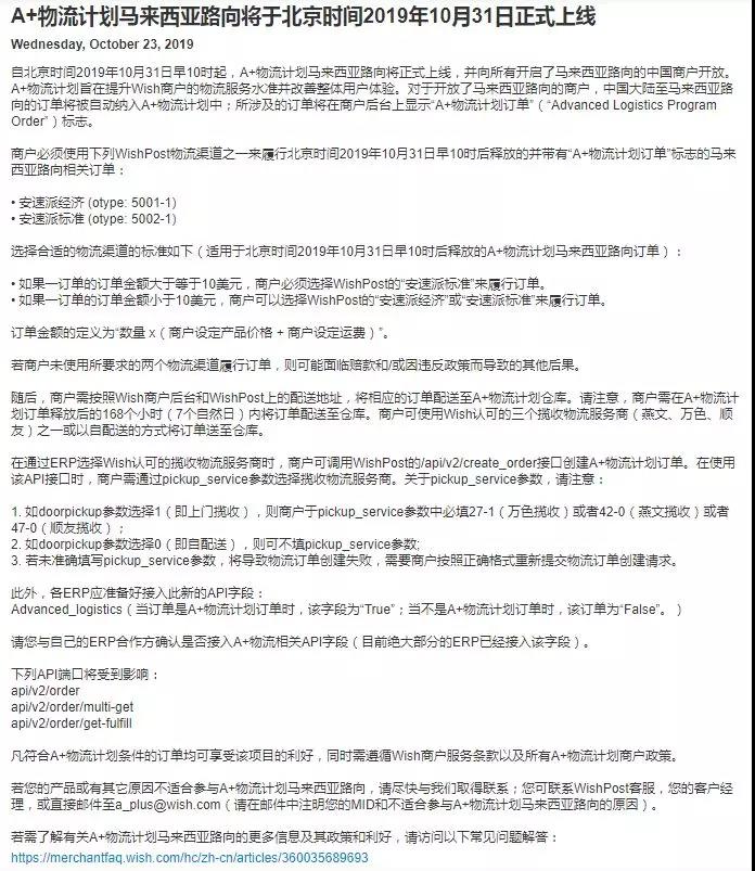
北京时间2019年10月31日早10时起,A+物流计划马来西亚路向将正式上线,并向所有开启了马来西亚路向的中国商户开放。

如何做好巴西、东南亚的物流?点击获取Wish A+的秘密!

除了时效快,A+还有啥?

自全面覆盖智利以来,A+物流计划的妥投时效得到了各位商户的一致认可,比普通直发物流缩短了约10天的妥投时间,带来的就是订单量的显著增加,对于旺季来说,还有什么比这个更吸引人?

A+物流计划旨在提升Wish商户的物流服务水平,改善用户体验,在全面覆盖智利市场的基础上,A+物流计划进一步开拓。10月31日,在Wish平台的重点市场巴西、东南亚潜力市场马来西亚,A+物流计划也将开始大展身手~突破南美地区物流难题,深挖东南亚市场潜力,这就是这个旺季,A+物流计划给商户带来的机遇!

而且!如果订单履行符合所有政策要求,并及时送达了A+物流计划仓库,商户将自动获取一笔物流保险,如果货物因为物流原因退款,该保险可以覆盖物流原因导致的退款的最高70%的订单退款金额!保险费用由Wish平台承担哦~不仅时效快,物流保障更全面!

如何加入A+物流计划?

2019年10月31日早10时起,如果你的店铺开放了巴西、马来西亚路向,那么你的中国大陆至巴西路向订单或者中国大陆至马来西亚路向的订单将被自动纳入A+物流计划中,符合A+物流计划的订单将会在商户后台上显示“A+物流计划”(“Advanced Logistics Program Order”),看到这个标志,该订单就需要以“A+物流计划”的要求进行履行哦~

如何履行A+物流计划订单?

如果你的订单需要以A+物流计划的要求来履行,那么,你必须使用两个WishPost物流渠道:安速派经济(otype:5001-1)、安速派标准(otype:5002-1)之一来履行北京时间2019年10月31日早10时后释放的带有相关标志的巴西路向或马来西亚路向的订单。

那么,该选择哪个物流渠道呢?对于10月31日早10时后释放的带有相关标志的巴西路向或马来西亚路向的订单:

如果订单金额≥10美元,商户需要选择WishPost“安速派标准”来履行订单。

如果订单金额<10美元,商户可以选择WishPost“安速派经济”或“安速派标准”来履行订单。

*订单金额=数量 x(商户设定产品价格 + 商户设定运费)

特别提醒:如果没有使用符合要求的物流渠道之一来履行订单,可能会面临赔款及其他后果哦~

履行A+订单有什么要注意的?

为了保证订单的时效,在履行A+物流计划订单时,各位商户需要注意以下几点:

1、及时送达指定仓库

无论是巴西路向的,还是马来西亚路向的A+物流计划订单,都需要在订单释放后的168个小时(也就是7个自然日)内将订单配送至指定的A+物流仓库。各位商户可以选择Wish认可的物流揽收商(目前是燕文、万色、顺友)进行揽收,也可以自行寄送。

每一个订单的A+仓库地址可能是不一样的,各位商户可以在Wish商户平台和WishPost账户中的订单详细页中查看具体地址,不要送错地址哦~同时,如果订单不能在指定时间内送达指定的仓库,商户将可能被收取一定的费用哦~

2、品类要注意

A+物流计划巴西路向和马来西亚路向都支持部分特殊或敏感品的运输,但是需要提前在WishPost中申报敏感或特殊产品类型。而且,并不是所有敏感或特殊品类都支持的!

巴西路向

支持品类:内电、配套电池、化妆品、粉末、液体100毫升(不含酒精)、指甲油。

不支持品类:纯电池、充电宝、香水和含酒精液体、武器、刀具、打火机、易燃易爆、香烟毒品等海关禁寄品。

马来西亚路向

支持纯电池、内置电池、外置电池、不含酒精的液体、粉末、膏状乳状产品、刀具、指甲油、指甲胶等。

更详细的品类限制说明,请以Wish商户平台说明为准。

3、尺寸、重量、价格

A+物流计划巴西路向、马来西亚路向对于订单包裹的重量、尺寸也有不同的要求,比如巴西路向的包裹重量最高为2公斤,马来西亚路向的包裹重量最高为20公斤;同时两个路向的价格,因订单产品不同也有所差异,但是相比同类型的直发物流,巴西路向低至4.74元、马来西亚路向低至5.52元即可享受全程可跟踪的优质的物流服务,性价比优势格外突出。同时,Wish也在持续提升A+物流计划的服务能力,丰富渠道,相关渠道限制也会陆续打开,为商户提供更好的物流服务!

举个例子

一款33+7美元(约280元人民币)的爆款产品,重510克,计划发往巴西。如果不使用“A+物流计划”,订单总运费预计为62.41元;如果使用A+物流计划,订单总运费成本预计为66.33元,不使用A+物流计划似乎稍微划算一些……但是!你需要将潜在的退款率考虑进去!Wish提供了一笔物流保险,可以覆盖物流原因导致的退款的最高70%的订单退款金额!

在这个案例中,只要该项产品的“90天物流退款率”超过4.667%,使用“A+物流计划”就更实惠!比如,这项产品的“90天物流退款率”为11%,那么,实际的物流费用对比是:

如何做好巴西、东南亚的物流?点击获取Wish A+的秘密!

*案例中相关物流价格计算的数据为估算,具体价格请以实际为准。

A+物流计划巴西路向、马来西亚路向即将正式开启,南美市场、东南亚市场将因为物流的改善而迎来潜力大爆发!2019年旺季,用物流打开市场~(来源:Wish商户平台)

上一个新闻 下一个新闻